关于举办2026年春季石家庄高层次人才引进高校行系列招聘活动的通知
来源:石家庄市人才开发交流中心
2026-03-08
驻石企事业单位:
为深入贯彻落实新时代人才强市战略,精准对接“十五五”时期现代产业集群发展需求,结合我市五大主导产业发展需求和2026年全市重点工作方向,开展“2026年春季石家庄高层次人才引进高校行系列招聘活动”,吸引更多优秀人才来石创业发展。现将有关事项通知如下:一、活动主题
“海纳天下才、智汇石家庄---校地协同赋能产业高质量发展”
二、举办单位
石家庄市人力资源和社会保障局
三、举办高校和时间安排
南昌大学:3月13日
清华大学:3月19日
中国地质大学(北京):3月19日
天津大学:3月20日
北京大学:3月21日
东北大学:3月25日
西北农林科技大学:3月28日
厦门大学:3月30日
南京航空航天大学:3月31日
河北工业大学:4月10日
燕山大学:4月12日
浙江大学:4月15日
电子科技大学:4月20日
江南大学:3月下旬
苏州大学:3月下旬
沈阳药科大学:4月初
上海交通大学:4月初
广东药科大学:4月初
哈尔滨工业大学:5月初
华东师范大学:5月初
参加省属骨干院校2026届毕业生春季双选会、人社部及省人社厅组织的系列高校行招才引智活动(时间、高校待定)。
四、参会单位
驻石、提供岗位年薪10万元以上的企事业单位,重点是5大千亿级产业集群相关企事业单位。
五、活动形式
本次招聘活动采取“政府搭台、企业唱戏”的形式。招聘展位费、活动宣传资料费、会议车辆租赁等费用由市人社局承担,参会单位代表食宿行费用自理。
六、报名方式
请招聘单位对照各高校举办招聘会的日期抓紧时间报名,填写附件1《石家庄2026年春季高校行招聘活动需求征集表》,并连同营业执照副本扫描件、经办人身份证扫描件,报送至邮箱srcgjb2025@163.com。会务组将择优筛选参会单位,确定名单后电话通知入选单位,报满即止。
联系人:
贾 根 手机:15833995588
田克美 手机:15832108957
池海宏 电话:0311-89631711
石家庄市人才开发交流中心
2026年3月2日
附件1:石家庄2026年春季高校行招聘活动需求征集表

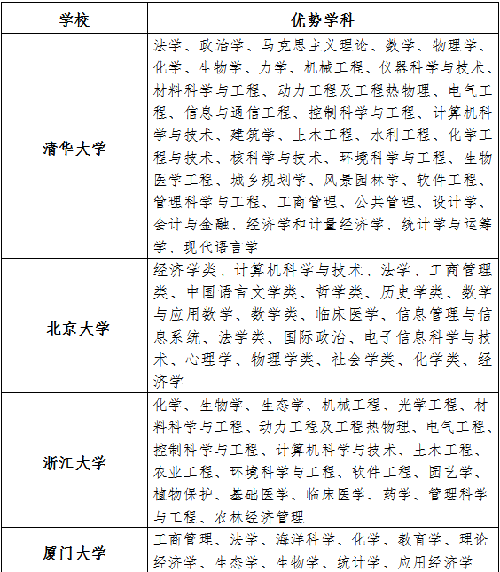
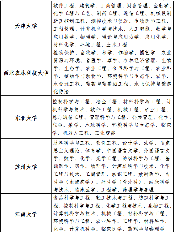
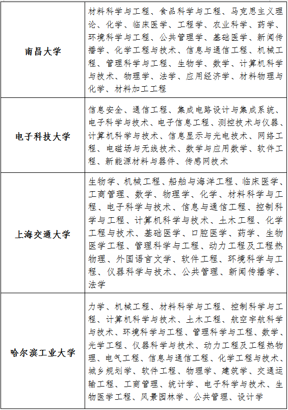
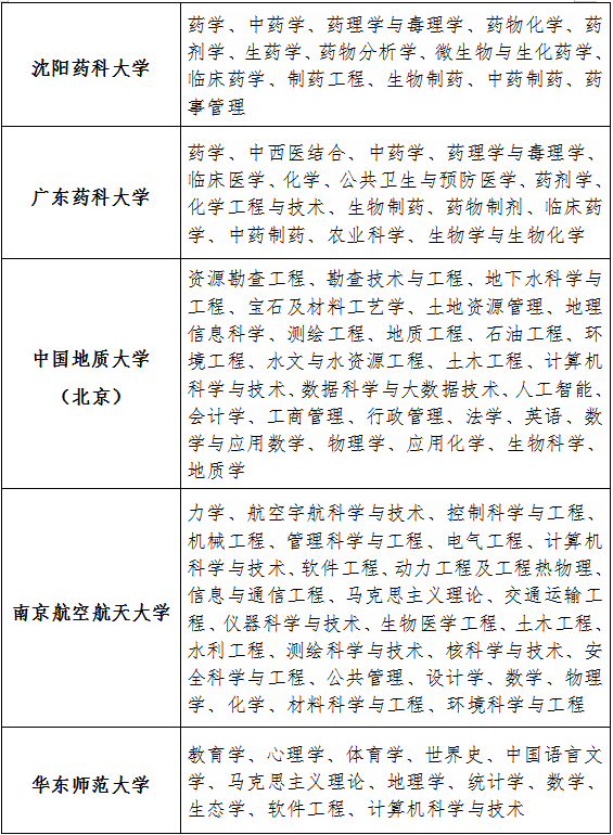
附件2:部分高校优势学科一览表(参考)




